“双碳”政策下的涂料行业
分类:行业资讯 来源: 发布时间:2023-02-15
“双碳”政策与
涂料企业
国内涂料近些年发展整体呈上升趋势,同时也带来了能耗增加与环境污染等问题,在“十四五”规划中,为实 现“碳达峰”与“碳中和”的目标制订了“双碳”政策。相关部门和涂料企业积极推动涂料工业节能减排,涂料由传统高VOCs溶剂型涂料向环保型涂料发展,涂装工序进行向适应新的涂料产品与提高喷涂效率进行了革新优化。
“双碳”政策下国家与地方针对涂料 出台的相关规定

2022 年1月24日国务院印发《“十四五”节能减排综合工作方案》。《方案》明确到2025 年,全国单位国内生产总值能源消耗比2020年下降13.5%,化学需氧量、氨氮、氮氧化物、挥发性有机物排放总量比2020 年分别下降8%、8%、10% 以上、10%以上,重点行业能源利用效率和主要污染物排放控制水平基本达到国际先进水平。《方案》部署了十大重点工程,包括重点行业绿色升级工程、园区节能环保提升工程、重点区域污染物减排工程、煤炭清洁高效利用工程、挥发性有机物综合整治工程等。在挥发性有机物综合整治工程中,《方案》提出深化石化化工等行业挥发性有机物污染治理,到2025年,溶剂型工业涂料、油墨使用比例分别降低20和10个百分点,溶剂型胶黏剂使用量降低20%。
同时地方也对涂料行业节能减排提出要求,2021年12月27日,深圳市工业和信息化局、生态环境局印发《深圳市2021年度低挥发性有机物原辅材料替代工作实施方案》,要求2025年底前,重点企业通过技术改造采用低含量VOCs 的原辅料和产品替代VOCs含量较高的涂料、油墨、胶粘剂、清洗剂等涉VOCs 原辅料和产品,低VOCs原辅材料替代比例达到行业替代比例要求,对于表面涂装行业重点企业低VOCs含量涂料替代比例达到70% 及以上,家具制造行业重点企业低VOCs含量涂料替代比例达到70%及以上、水性胶黏剂替代比例达到100%。
涂料行业节能减排相关举措

1 涂料产品由高VOC含量的溶剂型涂料慢慢转向低VOC含量的环保涂料替代
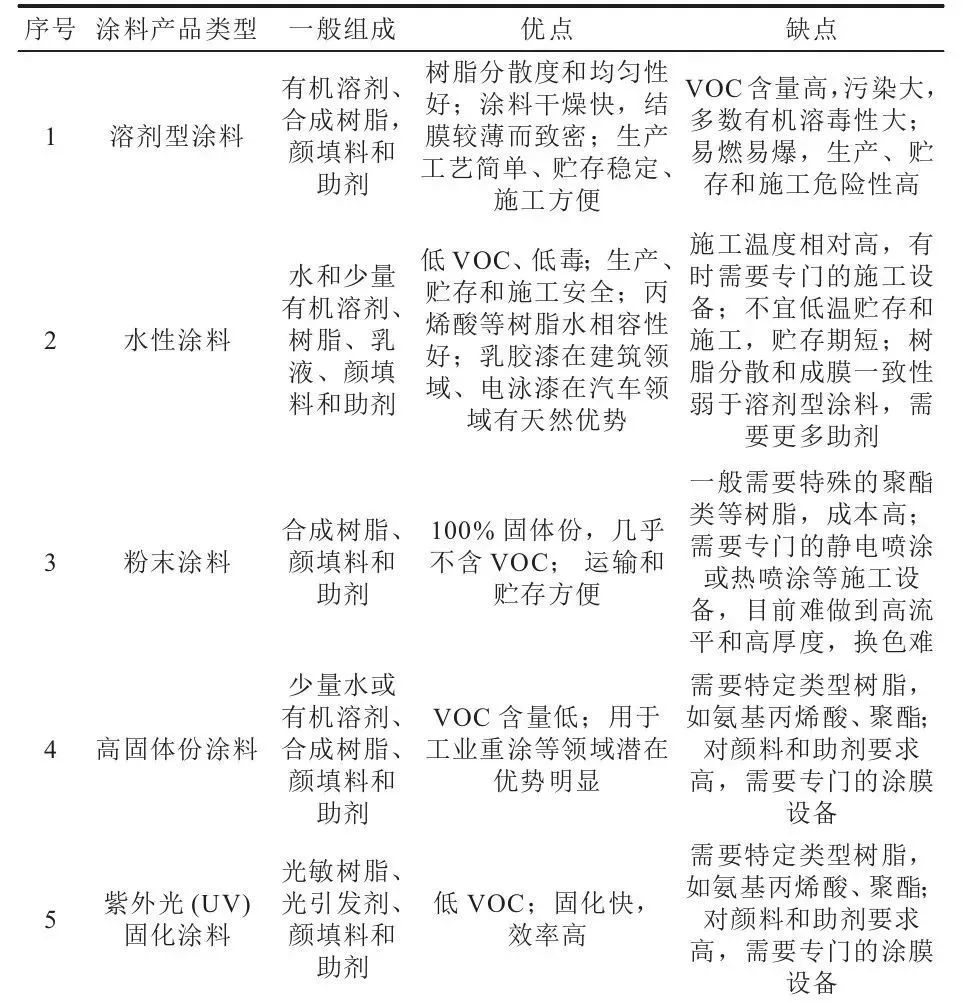
环保型涂料包括水性涂料、粉末涂料、无溶剂涂料、光固化涂料和高固体份涂料等,水性涂料以水作为分散剂,有时需要10% 左右的有机溶剂辅助溶解和分散,粉末涂料则几乎是100%固含量,水性和粉末涂料是目前环保型涂料的主流品种。各类涂料的组成和优缺点如表1所示。

据《2016-2021年中国水性环保涂料行业市场需求与投资咨询报告》统计,在欧美发达国家,水性环保涂料的普及率已达80%以上。在欧洲工业发达国家中占绝对优势,比如在德国占到93%,即使在西欧发展比较缓慢的挪威也有60%份额。水性环保涂料是未来涂料市场必然趋势。
根据2017年2月环保部发布的《“十三五”挥发性有机物污染防治工作方案》,在集装箱行业主要推广使用水性涂料;汽车行业推广使用高固体份、水性涂料;木质家具行业推广水性、紫外光固化涂料;船舶制造行业推广使用高固体份、水性涂料;工程机械制造行业推广高固体份、粉末涂料;钢结构制造行业推广使用高固体份、水性涂料。
从“油”到“水”的转变也许并非看上去那么简单。面对汹涌而至的“水性漆”,顺势而为成为大多数涂料企业的现实选择。河北晨阳工贸集团有限公司与中国科学院过程工程研究所组建“纳米功能材料联合实验室”,促使水性环保涂料向高、精、尖的方向迈进;蓝海洋抗甲醛水性环保涂料获两项国家发明专利;富士通公司与其集团中的研究机构富士通研究所合作开发出低VOC水性环保涂料;花王涂料获批组建广东省水性木器涂料工程技术研究中心;展辰涂料水性环保涂料项目获高新技术成果转化项目认定;科瑞达获准筹建天津市水性汽车涂料重点实验室;长江涂料的水性玻璃涂料获国家重点新产品证书等。
此外,高校合作成主流,包括嘉宝莉化工集团股份有限公司、三棵树涂料股份有限公司、迪邦涂料实业有限公司在内的一大批涂料企业都在与高校、科研院所等展开积极的产学研合作,攻破水性环保涂料研发瓶颈。在水性环保涂料技术创新方面,涂料行业正呈欣欣向荣之态。
2 涂料涂装工艺革新优化
国内涉及涂装工序的企业大多选用手动空气喷涂技术,但手动空气喷涂易造成大量涂料过喷,涂料利用率低。以智能化制造为功能定位的VOCs共性工厂,应革新涂装工艺或设备,采用现阶段发展和应用比较成熟的高效涂装技术如高压无气喷涂、高流量低压力喷涂、自动喷涂、辊涂/淋涂、静电喷涂等,以提高涂料利用效率,从源头削减VOCs的产生。各种高效涂装技术的涂装原理如表2所示。

3 环保涂料替代高VOCs涂料后涂装工艺改造
2014年由环保部环境科学研究院牵头,开始起草《挥发性有机物排污收费试点方案》和《表面涂装挥发性有机物综合整治方案》。预计挥发性有机物排污收费也将发布,首先在石油化工、工业涂装、包装印刷3个行业进行试点。可以预计,这个政策法规会对使用涂料的工业涂装带来颠覆性的影响。将会加速实现大气污染物排放的登记申报和检测工作,也会极大地推动工业涂装行业对于VOC污染治理,以及对于涂料产品的选择。加速高VOC排放和高污染性涂料的退出。
-
2025-04-25
郑州轻工业大学校友齐聚鹏城,共促高分子材料领域新发展
2025 年 4 月,第 36 届 ChinaPlas 国际橡塑展(深圳)盛大启幕。在此契机之下,郑州轻工业大学校友代表们纷纷奔赴鹏城,开展了一系列精彩纷呈的校企交流与行业对话活动,为高分子材料领域的创新发展以及校友间的协同共进注入了全新活力。
查看详情
-
2025-03-28
2025年无机颜料行业现状与发展趋势分析
在全球工业绿色转型与碳中和目标的驱动下,无机颜料行业正经历结构性变革。传统高污染、高能耗的生产模式逐渐被颠覆,技术创新与可持续发展成为行业主旋律。2025年,无机颜料市场规模预计突破500亿美元,但增长逻辑已从“量”转向“质”——环保性、功能性和循环性成为核心竞争力。本文从行业现状、技术突破、市场分化及未来趋势等多维度...
查看详情
-
2025-02-28
2024年中国涂料、颜料行业经济运行通报
一、2024年中国涂料、颜料行业运行概况 2024年,中国涂料行业深入贯彻新发展理念,加快构建新发展格局,稳步发展新质生产力,扎实推进高质量发展,绿色低碳转型加速推进,数字化升级步伐加快,经济运行总体平稳、稳中有进并取得新的突破。 经中国涂料工业协会统计,2024年,中国涂料...
查看详情


回到顶部